Блоки можно устанавливать произвольно, при условии, что они соединены между собой (для соединения можно использовать кабели). Клавиатура должна быть расположена близко к экрану (либо прямо на стене, либо на блоке перед ним).
Как сделать компьютер в майнкрафте?
Майнкрафт — это игра, в которой игроки создают или «строят» всевозможные вещи. В этой статье вы узнаете, как создать свой собственный компьютер и роботов в кирпичном мире.
Как вы знаете, вы не можете создавать компьютеры в оригинальной игре, поэтому вы используете специальный мод, ComputerCraft. Кстати, созданный вами компьютер также поддерживает язык Lua, поэтому вы можете программировать его.
Установка мода
Установка с помощью SSP
Сначала загрузите версию 1.481 программы ComputerCraftUniversalmod. После завершения загрузки вы получите zip-файл. Вам нужно будет скопировать этот файл в папку mods в папке с игрой. Не распаковывайте файл; мод будет установлен. Если вы получаете ошибку ‘bois.lua’ после запуска и создания компьютера или «Робота-черепахи», переустановите мод.
Установка SMP1.
В этом случае принципы установки одинаковы. Разница появляется на этапе установки мода — папка mods копируется в папку mods на сервере. Если возникла ошибка — переустановите мод.
Крафтим с помощью компьютера
Мод позволяет использовать машину для программирования в компьютерном или консольном формате. Если вы хотите построить «робота-черепаху», вам понадобится дисковод, монитор или принтер.
Разберите отдельные части компьютера из мод.
- Модем. Поможет вам построить целую сеть компьютеров в Minecraft. Радиус действия ограничен 55 квадратными метрами, поэтому в некоторых случаях может потребоваться установка дополнительных точек повтора. Чтобы присоединиться к компьютеру, щелкните правой кнопкой мыши и удерживайте нажатой клавишу Shift.
- Дисковод, который можно использовать для записи медиафайлов (дискет).
- Дискета. Используется для хранения и передачи файлов.
- Принтер можно использовать для печати на бумаге. Используйте любой цвет в качестве чернил.
- Цветной экран.
Компьютер можно использовать для создания книг и «черепашек-роботов». Книги создаются путем добавления скинов к страницам, напечатанным принтером. Перемещаться по страницам книги можно с помощью стрелок на клавиатуре.
Одна из особенностей мода — робот-черепаха — представляет собой «мобильную» консоль, которая может выполнять команды, записанные в виде программы (например, если вы «танцуете», черепаха начнет танцевать). В новой версии роботу также необходимо топливо. Любое горючее вещество подходит и заправляется с помощью команды ‘Refuel’.
Однако, чтобы все работало хорошо, компьютер должен быть мощным. Это существенный недостаток. Не рекомендуется устанавливать сервер на компьютере, если он не является мощным и производительным. Все операции связаны с постоянными ошибками и замедлениями.
Логические операторы
Хорошо известно, что каждый процесс, выполняемый на компьютере, представляет собой набор логических нулей «0» и единиц «1». Несмотря на такой скудный набор параметров, это хороший способ контролировать все необходимые компоненты компьютера.
0 (логический ноль) — нет тока
1 (логическая 1) — ток.
Есть ток и нет тока: D, но только в майнкрафте.
Кроме того, обрабатываются только 0 и 1, например, логические операторы, поскольку необходимо построить всю вычислительную машину. Булевы агенты звучат пугающе, но на самом деле они просты и интересны. Позвольте мне показать вам все:.
Есть только три основы, и вам не нужно больше.
1. оператор «не».
Потом я взорвал эту деревню, пока думал.
Если на входе нет питания, питание подается на выход. И наоборот, если на входе есть ток, то на выходе его нет.
(2) или офицера.
Он также является простым оператором и имеет два входа, по которым может подаваться питание, какой бы рычаг не был включен, лампа всегда горит. Следовательно, это либо / либо. Он также работает, если оба кабеля запитаны. И если к ним не подведено электричество, оно не будет работать.
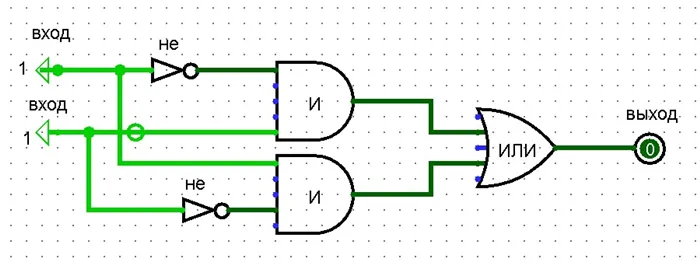
3. оператор «AND».
Этот оператор немного сложнее. Его реализация в майнкрафте выглядит следующим образом. Важно отметить, что есть два входа, через которые может протекать ток, но лампочка загорится только в том случае, если оба провода проводят ток, и ничто другое не проводит.
Это все, что необходимо для сборки битового сумматора.
Квартальный сумматор
Начните с простого четвертного сложения. Это позволяет добавлять цифры без перехода к следующей цифре. Другими словами, не имея при себе десятки.
Есть два входа, которые представляют собой два числа, которые складываются друг с другом. Если рампа включена, сумма равна 1. Если лампа выключена, сумма равна 0.
Если лампа выключена, то сумма будет 1 + 1 = 10 (но число 10 не передается, поэтому получается логический 0).
Это очень простая система, и каждый может ее построить. Добавьте 1 и 0 и получите 1, добавьте две единицы и получите 0. Конечно, не имея при себе десятки.
Воссоздав всю фигуру в «Майнкрафте» с помощью логических операторов, описанных ранее, вы получите готовую, полностью функционирующую четырехсуммовую машину.
0 + 1 = 1
Но это лишь четверть краткого обзора. Постройте машину, способную перевозить дюжину.
Автомат полусуммы
Автомат с половинной суммой немного похож на калькулятор. Однако он назван так потому, что не является настоящим и не учитывает передачу чисел (10) от других сумматоров.
Но сделать перевод несложно, и если вы подумаете об этом, то, возможно, сможете сделать это быстрее.
У меня есть такой план:.
С бесплатной программой logisim.
После некоторого DIY с Redstone устройство полусуммы готово к работе.
Но на этом установка не заканчивается. Вам необходимо проверить лицензионное соглашение в файле eula. Откройте лицензионное соглашение в текстовом процессоре, найдите строку eula = false, измените ее на eula = true и сохраните изменения.
Содержание
Расположите блоки, как показано на следующем снимке.

Если вы подаете питание непосредственно на компьютер, вам не нужно устанавливать блок инвертора (компьютер имеет встроенный инвертор).
Блоки можно устанавливать произвольно, при условии, что они соединены между собой (для соединения можно использовать кабели). Клавиатура должна быть расположена близко к экрану (либо прямо на стене, либо на блоке перед ним).
Откройте интерфейс корпуса компьютера с помощью правой кнопки мыши. Установите компоненты, как показано на рисунке.

Убедитесь, что компьютер действительно включен. Затем нажмите кнопку питания (зеленая кнопка в центре интерфейса корпуса).
Если все сделано правильно, должен появиться следующий синий экран.
Это означает, что на жестком диске нет операционной системы. Щелкните правой кнопкой мыши, чтобы открыть интерфейс дисковода, и вставьте дискету с операционной системой. Перезагрузите компьютер.
Теперь вы увидите процесс запуска системы. Компьютер загружает необходимые библиотеки и запускает оболочку (командную строку). Когда вы увидите мигающий курсор, система загружена и готова к работе.

Установка операционной системы OpenOS
Теперь операционная система будет загружаться с дискеты, установленной в дисковод для дискет. Жесткий диск компьютера остается пустым. Операционная система может быть установлена непосредственно на диск, чтобы сделать компьютер автономным и независимым от наличия дискеты OpenOS. Для установки операционной системы на диск рекомендуется использовать плату памяти с двумя уровнями I или выше, так как во время установки памяти может не хватить.
После загрузки компьютера с дискеты введите в командной строке команду install. Появится пронумерованный список жестких дисков, и вы можете выбрать один из них для установки системы. Если вы не присвоили жесткому диску определенное имя (см. учебник: Работа с дисками), он будет отображаться с его адресом.
Введите номер диска, на который вы хотите установить операционную систему.
Программа установки скопирует необходимые файлы с дискеты (скорость установки зависит от мощности собранного вами компьютера). Затем вам будет предложено перезагрузить компьютер. Введите y (подтвердить). Теперь вы можете извлечь дискету из дисковода для дискет (и даже полностью отсоединить ее, если она больше не нужна).
После установки системы на жестком диске находится несколько папок и файлов init.lua, а операционная система запускается при загрузке компьютера.
Работа в системе
Операционная система OpenOS имеет ряд утилит для управления файлами и программирования. Самый простой способ начать программировать — запустить интерпретатор Lua.
В командной строке введите lua и нажмите ↵Enter. Теперь вы можете набрать и запустить команду Lua. Например, ввод print (‘Hi!’) выведет приветствие в консоль.

После завершения работы с интерпретатором нажмите Ctrl+C для выхода.
Примечание: Еще одна полезная комбинация клавиш — Ctrl + Alt + C. Это позволяет приостановить работу компьютера в режиме ожидания.
Воссоздав всю фигуру в «Майнкрафте» с помощью логических операторов, описанных ранее, вы получите готовую, полностью функционирующую четырехсуммовую машину.
Крафт консоли
Компьютер является основой ComputerCraft. Она позволяет создавать настоящие программы в Minecraft, манипулировать кабельными пучками, включать красную пыль и играть. Операционная система, установленная на этом компьютере, — CraftOS. Для сборки компьютера вам понадобится следующее.
Разместите компоненты, как на снимке, и будет создана консоль. Как использовать его в Minecraft? Сначала смонтируйте компьютер и щелкните в ПКМ. Запишите ярлыки, необходимые для выполнения определенных действий. Для работы необходимо удерживать клавишу нажатой не менее одной секунды.
Также помните, что компьютер — это переменная, указывающая на компьютер или робота (черепаху). Узнайте, какие функции можно задать в Minecraft.

С помощью нашего компьютера вы можете программировать на Lua, настоящем языке программирования.
Крафт монитора
Создать консоль недостаточно. Всем давно известно, что компьютеры — это, помимо всего прочего, экраны. В этом случае текст может отображаться на передней части экрана. Когда несколько экранов расположены рядом, они образуют «соединение», т.е. большой экран. Это может быть очень полезно в Minecraft. Мониторы устроены так же, как и компьютеры.

Чтобы сделать монитор доступным, необходимо вызвать метод с помощью команды ‘peripheral.call()’ или подключить монитор напрямую через ‘PeripheralAPI’. Например, монитор подключен к верхней части компьютера.

Компьютер является основой ComputerCraft. Она позволяет создавать настоящие программы в Minecraft, манипулировать кабельными пучками, включать красную пыль и играть. Операционная система, установленная на этом компьютере, — CraftOS. Для сборки компьютера вам понадобится следующее.
Requirements
По техническим причинам, чтобы использовать карту семян, вам нужно знать семя вашего мира, если, конечно, вы не хотите найти семя нового мира. Если вы играете в SSP, приложение может получить семена из сохраненной игры. В качестве альтернативы можно использовать команду /seed в игре. В SMP можно использовать ту же команду, если у вас достаточно прав. В противном случае, однако, это зависит от владельца сервера, который запускает мир и имеет доступ к игре сохранения и файлам конфигурации.
Браузер.
В приложении используются некоторые относительно новые веб-технологии. В результате некоторые функции могут быть отключены в старых браузерах. Мы рекомендуем использовать последние версии основных браузеров, таких как Chrome, Firefox, Edge и Safari.
Как создать мир с ключом генерации
Создайте свой мир с помощью ключа поколения ‘1’.
1. нажмите кнопку [Single Player] в главном меню.
2. нажмите кнопку [Создать мир] в нижнем меню под списком миров.
3. нажмите кнопку [Настройка мира].
Введите нужное значение в поле Ключ генератора мира. Например, нажмите на ‘1’ и нажмите кнопку [Готово]. 5.
5. введите название мира, выберите нужный режим игры и нажмите кнопку CreateNewWorld.
Очевидным преимуществом по сравнению с предыдущим сервером является то, что изменения и плагины могут быть добавлены по усмотрению пользователя. Также возможно подключение из неофициальной версии игры.
Запускаем Minecraft на VDS или выделенном сервере

Вы можете создать сервер для Minescraft через хостинг. Для этого требуется сервер с достаточно мощным «железом». В этом случае вам нужно будет скачать серверную версию Minecraft и установить ее удаленно на арендуемом оборудовании.
В Timeweb Hosting вы можете приобрести готовый выделенный сервер или выбрать собственную конфигурацию. Следует признать, что этот вариант не самый дешевый. Если ваш бюджет ограничен, вы можете подключиться к серверу VDS. Это идеальный вариант для начинающих.
Недостатком является то, что это не самый простой метод, требующий определенных знаний и навыков для управления. В процессе могут возникнуть некоторые трудности и тонкие различия. Также очень высока вероятность возникновения проблем в процессе запуска и настройки сервера.
Однако результаты определенно стоят того. Пользователи могут применить к этому серверу возможность играть и использовать любые шаблоны, моды и защитное программное обеспечение. Этот сервер доступен 24 часа в сутки, в зависимости от того, включен или выключен компьютер. Такой сервер можно использовать для игр с друзьями или для продажи
Подробнее о настройке сервера Minecraft на CentOS 7 VDS читайте в отдельной статье.
Создание сервера Minecraft в VDS с помощью Ubuntu 18.04
Чтобы создать сервер Minecraft для игры с друзьями, необходимо предварительно установить на сервер дистрибутив Ubuntu 18.04 и включить поддержку SSH. Хостинг Timeweb позволяет выбрать программу с наилучшими параметрами и значениями. Если их недостаточно, вы можете выбрать программу с лучшими характеристиками.
Первое, что нужно сделать после подготовки сервера, — установить Java. Рекомендуется 8-я версия OpenJDK для Java, особенно версия JRE -Free JRE. Это самая маленькая версия без поддержки графического интерфейса для приложений. Поэтому он идеально подходит для запуска Java-приложений на серверах.
Вам также необходимо загрузить приложение для экрана (для целей, описанных выше), и вам будет предложено следующее предложение
После установки всего необходимого программного обеспечения вам нужно будет активировать брандмауэр, чтобы разрешить трафик на сервер Minecraft. По умолчанию игра использует порт 25565. Чтобы обеспечить выполнение этого правила, выполните следующую последовательность действий
Наконец, пришло время загрузить и установить Minecraft Server. Для этого используйте утилиту WGET. Откройте сайт разработчика, скачайте сервер, скопируйте ссылку на скачивание и вставьте ее после утилиты. Таким образом, это будет выглядеть следующим образом:.
После завершения загрузки вам нужно будет принять лицензионное соглашение через файл. Для этого откройте файл eula.txt в текстовом процессоре nano. Затем найдите параметр eula = false и измените его значение на true. Теперь вы можете запустить JAR-файл. Откройте экранное приложение и укажите следующий заказ.
В течение нескольких секунд происходит инициализация. Через несколько секунд результат должен выглядеть следующим образом
Это означает, что подключение к серверу завершено.















